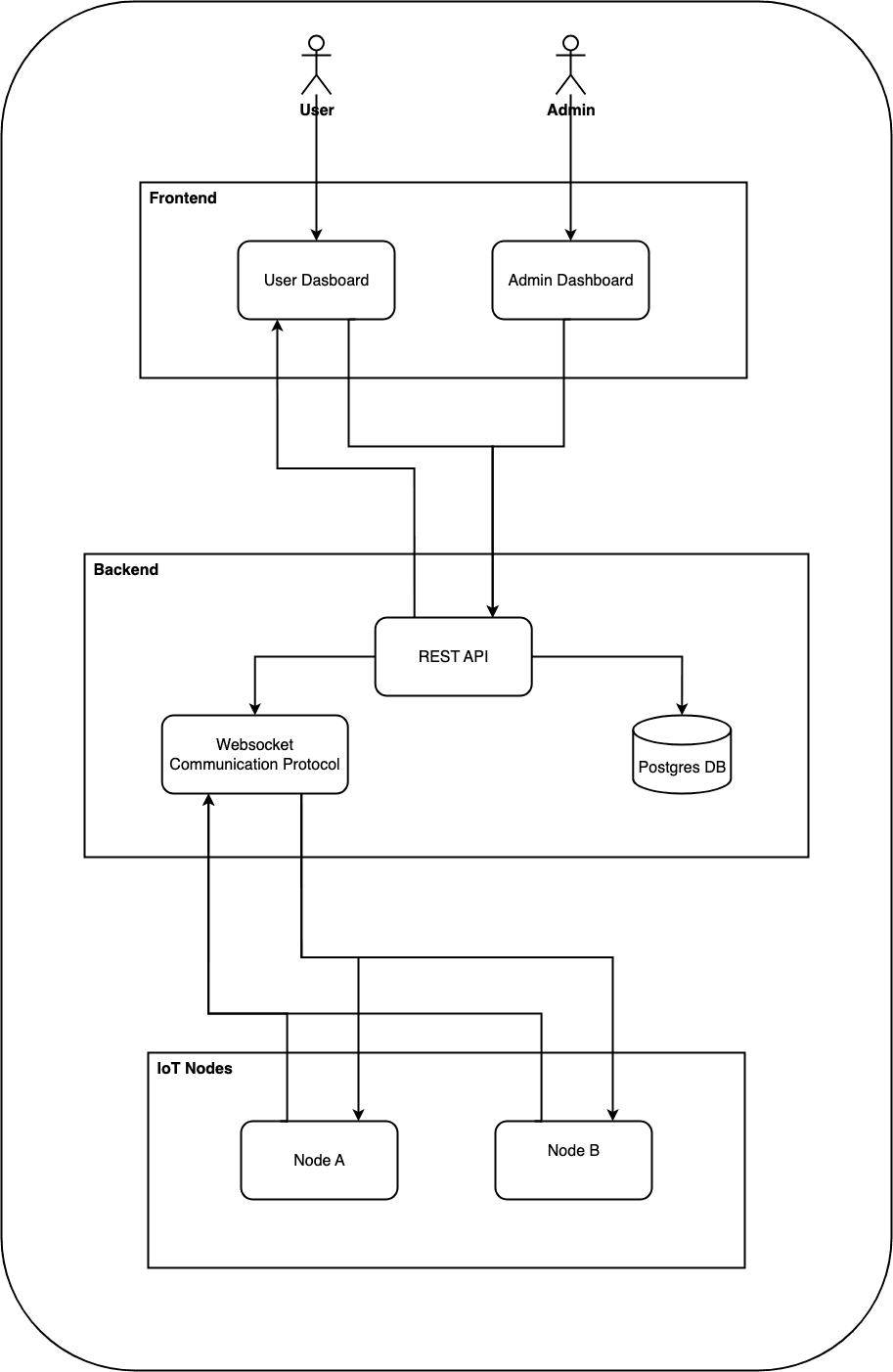
A full-stack system integrating IoT hardware, real-time backend, and a web dashboard. Built as a personal engineering exploration of device communication, firmware, and scalable architecture.
Designed and fabricated IoT nodes to be remotely controlled through the system, with each node communicating its state and receiving control commands from the backend server.
A full-stack web dashboard that powers both the admin and user interfaces; admins can create and manage users and IoT nodes, while users can add their own nodes, monitor real-time device states, and control them through intuitive on/off toggles.


Web interface built with React for monitoring device states and controlling nodes in real time.

Relay-based IoT nodes used to control lights and outlets.
Demo of the SmartNode system in action, showing device control, real-time updates, and admin management. Watch below.